The Jungle Collective is a Melbourne based company hosting pop-up plant sales from Spring through to Autumn all over the country. Having developed a loyal following, a mobile app offers fans the opportunity to learn more about indoor plants, find the next event near their location, see how the plants would look in their home, and earn discounts when shopping at the pop-up sale days. Once at the sale, users can scan a QR code on any item to instantly know the price and details of the product.
Tools: Adobe XD (wireframe & hi-fi prototype), Marvel (paper prototype)
Deliverables: User surveys, feature recommendation, UI design
Project included analysis of the brand values, audience, current services and competitors. We created a user persona, user stories, and charted low and high value features on a Minimum Viable Product chart.
Also included was a mood board, mini style guide and information on how the app meets WCAG2.0 accessibility standards and GDPR privacy requirements. See short video of functionality below.
About screen, and AR feature – user drags plant to position, then uses phone camera to view and photograph in home.
Wish list page – add a favourite whilst viewing from Plant Directory or Plant Profile.
Scan a plant at a sale to find price and product information.
Watering Reminders – never have your plants wilt from neglect again!
Scroll through the Plant Directory, then learn more about selected plant in the Profile.
Find a Sale Day near you, or enter a new location.
MVP (Minimum Viable Product)
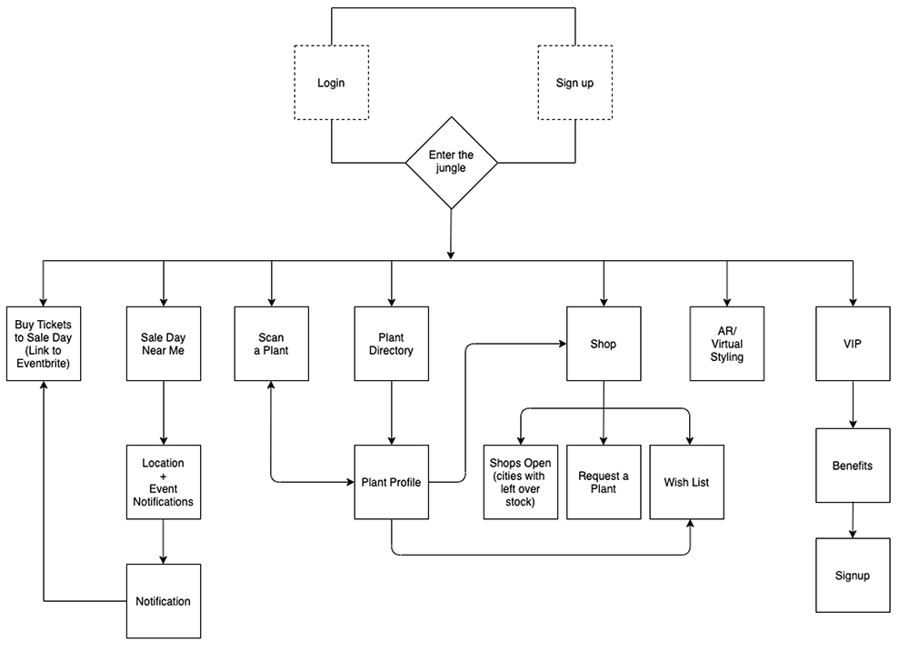
App flow diagram
Paper prototype
User testing feedback – paper prototype
– Information needed for those not familiar with brand – link to About page added when logo clicked
– Forward navigation not required
– Sale of plants feature superfluous as users shop at sale days and not required for Minimum Viable Product
Lo-fi prototype (wireframe)
User testing feedback – lo-fi wireframe prototype
– Remove VIP signup should from button – replace with pop-up, as would not appear once user is signed up
– Feature Wish List by adding to home screen
Hi-fi prototype – The interactive hi-fi prototype can be viewed here.
User testing feedback – hi-fi wireframe prototype
– Plant directory illustration on home screen should reflect footer icon, to show they are the same
WCAG2.0 Standards and Global Data Protection Regulation
– The app design was required to meet AA standard.
- The buttons use dark green text on a light green or peach coloured background, which meets the AA standard.
- Black or dark green text is used throughout the app, on a white background in most cases, which meets the AAA standard.
- The body text is 16pt, with 22pt line spacing.
– The text sizes and contrast ratios met these standards (see below).
- The initial sign-up screens ensures users actively opted in to accept the Terms and Conditions and Privacy policy of the app.

Category: UX, UI
Format: Digital



















